无法使用此链接。检查链接是否以 "http://" 或 "https://" 开头,然后重试。
无法处理此搜索。请尝试其他图像或关键字。
试用视觉搜索
使用图像搜索、识别对象和文本、翻译或解决问题
将一个或多个图像拖到此处,
上传图像
或
打开相机
你提供的照片可能用于改善必应图片处理服务。
隐私政策
|
使用条款
将图像放置到任意位置以开始搜索
要使用可视化搜索,请在浏览器中启用相机
English
全部
搜索
图片
灵感
创建
集合
视频
地图
资讯
更多
购物
航班
旅游
笔记本
自动播放所有 GIF
在这里更改自动播放及其他图像设置
自动播放所有 GIF
拨动开关以打开
自动播放 GIF
图片尺寸
全部
小
中
大
特大
至少... *
自定义宽度
x
自定义高度
像素
请为宽度和高度输入一个数字
颜色
全部
仅限颜色
黑白
类型
全部
照片
剪贴画
素描
动画 GIF
透明
版式
全部
方形
横版
高
人物
全部
仅脸部
半身像
日期
全部
过去 24 小时
过去一周
过去一个月
去年
授权
全部
所有创作共用
公共领域
免费分享和使用
在商业上免费分享和使用
免费修改、分享和使用
在商业上免费修改、分享和使用
详细了解
清除筛选条件
安全搜索:
中等
严格
中等(默认)
关闭
筛选器
549×404
Chegg
Solved Write a C++ program, a function to fin…
830×747
d2-code.blogspot.com
09 - Array Shorting & find Max and min
180×234
coursehero.com
Find Maximum and Minimum …
1920×1080
boardinfinity.com
Friend Function in C++ | Board Infinity
1920×1080
codevscolor.com
C++ program to find the sum of two numbers using friend function - Cod…
1204×494
t4tutorials.com
Friend function MCQs – C++ – T4Tutorials.com
1582×336
codevscolor.com
C++ program to find the sum of two numbers using friend function - CodeVsColor
722×378
chegg.com
Solved a) Write a C++ program to find the maximum and | Chegg.com
768×427
Mergers
Unlocking the Power of Friend Function in C++ (Examples)
850×257
aticleworld.com
C Program to find the maximum and minimum element in the array - Aticleworld
1301×559
data-flair.training
2 Ways to Implement Friend Function in C++ (Including Practical Example) - DataFlair
520×270
data-flair.training
2 Ways to Implement Friend Function in C++ (Including Practical Example) - DataFlair
320×414
slideshare.net
Friend function by sathya.docx
902×570
chegg.com
Solved C++ Given an array A of size N of integers. Your | Chegg.com
1024×644
Chegg
Solved CHALLENGE ACTIVITY .14.1: Find 2D array max and min. | Chegg.com
768×1024
Scribd
Friend Class and Friend Functio…
1200×800
unstop.com
Unstop - Competitions, Quizzes, Hackathons, Scholarships and Internships for Students a…
1011×400
algodaily.com
AlgoDaily - How to Find the Minimum and Maximum Value in An Array
4354×2528
scholarhat.com
Understanding Friend Function in C++
1200×1553
studocu.com
Find min max - Finding min and m…
1000×248
unstop.com
Friend Function In C++ | A Complete Guide (+Examples) // Unstop (formerly Dare2Compete)
1083×538
chegg.com
Solved Using a function in C, find the minimum and the | Chegg.com
751×936
chegg.com
Solved 4. Find Min and Max (20 marks…
654×567
interviewgrid.com
Find the smallest and the largest number in an array o…
1080×1080
logicmojo.com
Friend Function in C++ - Logicmojo
1260×709
codevscolor.com
C program to find the maximum and minimum number in an array - CodeVsColor
800×400
cstutorialpoint.com
C Program To Find Largest And Smallest Number In An Array
1002×427
blogspot.com
Assignment Hub: Find minimum number in an array in C
180×234
coursehero.com
C Program: Finding Max a…
740×441
chegg.com
Solved C++ Complete the FindMax() member function | Chegg.com
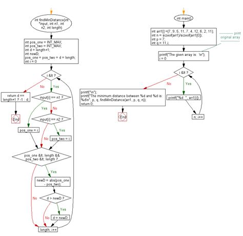
919×892
w3resource.com
C : Find the minimum distance between tw…
385×369
w3resource.com
C# - Find maximum and minimum element in …
685×331
qnaplus.com
C Program to Find Minimum and Maximum Numbers in an Array - QnA Plus
1024×632
developerpublish.com
C# Program to Find Minimum and Maximum of Numbers in an Array
535×730
velsphobucon.weebly.com
C-program-to-find-maximum-and-mi…
某些结果已被隐藏,因为你可能无法访问这些结果。
显示无法访问的结果
报告不当内容
请选择下列任一选项。
无关
低俗内容
成人
儿童性侵犯
反馈