你提供的照片可能用于改善必应图片处理服务。
隐私政策
|
使用条款
无法使用此链接。检查链接是否以 "http://" 或 "https://" 开头,然后重试。
无法处理此搜索。请尝试其他图像或关键字。
试用视觉搜索
使用图像搜索、识别对象和文本、翻译或解决问题
将一个或多个图像拖到此处,
上传图像
或
打开相机
将图像放到此处以开始搜索
要使用可视化搜索,请在浏览器中启用相机
English
全部
搜索
图片
灵感
创建
集合
视频
地图
资讯
更多
购物
航班
旅游
笔记本
自动播放所有 GIF
在这里更改自动播放及其他图像设置
自动播放所有 GIF
拨动开关以打开
自动播放 GIF
图片尺寸
全部
小
中
大
特大
至少... *
自定义宽度
x
自定义高度
像素
请为宽度和高度输入一个数字
颜色
全部
仅限颜色
黑白
类型
全部
照片
剪贴画
素描
动画 GIF
透明
版式
全部
方形
横版
高
人物
全部
仅脸部
半身像
日期
全部
过去 24 小时
过去一周
过去一个月
去年
授权
全部
所有创作共用
公共领域
免费分享和使用
在商业上免费分享和使用
免费修改、分享和使用
在商业上免费修改、分享和使用
详细了解
清除筛选条件
安全搜索:
中等
严格
中等(默认)
关闭
筛选器
768×1024
scribd.com
Tutorial Csharp | PDF | Zip (File F…
768×1024
scribd.com
An Introduction to File Handling in …
768×1024
scribd.com
C # File Handling | PDF | C Sharp (…
768×1024
scribd.com
File Examples in C# | PDF | Com…
768×1024
scribd.com
15. File Handling Notes | PDF | Co…
1200×600
github.com
GitHub - CNhongweiHu/C-Sharp-learning-file
1920×350
completecsharptutorial.com
Basic File Handling in C# – Learn File Operations with Examples
768×1024
scribd.com
A Comprehensive Guide to Data Fil…
313×172
tutlane.com
C# FileInfo - Tutlane
1150×647
ukacademe.com
Read And Write Text File In CSharp | C# Programming Exercise | Course | UK Academe
790×120
csharp-examples.net
FileStream Read File [C#]
320×453
slideshare.net
Csharp tutorial2 | PDF
768×1024
scribd.com
0149 Csharp Programming …
1080×1920
c-sharptutorial.com
C# Required Member - C# 11
1200×600
github.com
GitHub - backjoao88/file-handling-c-sharp: This repository contains some examples of …
300×167
Mergers
File Handling in C# | Overview & Different Examples of File …
1200×675
linkedin.com
Creating a file - C# Video Tutorial | LinkedIn Learning, formerly Lynda.com
320×247
slideshare.net
File Handling | PPTX | Programming Languages | Computing
320×247
slideshare.net
File Handling | PPTX | Programming Languages | Co…
598×420
w3resource.com
C# - Remove a file from the disk
968×356
Guru99
File Handling in C#: I/O Operations [Examples]
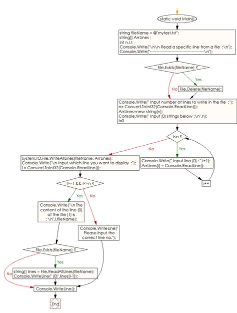
877×1158
w3resource.com
C# - Read a specific line fro…
601×1902
w3resource.com
C# - Create a file and copy the file
320×240
slideshare.net
File handling in c | PPT
653×357
www.c-sharpcorner.com
Save a Text File C# Example
738×913
w3resource.com.cach3.com
C# - Create and read the last line …
840×590
wikitechy.com
C# FileStream - By Microsoft Award MVP - c# - c# tutorial - c# net - Le…
968×563
dotnettutorials.net
File Handling in C# with Examples - Dot Net Tutorials
868×454
dotnettutorials.net
File Class in C# with Examples - Dot Net Tutorials
754×2404
w3resource.com
C# - Append some text to a…
768×1024
storage.googleapis.com
File Handling In C Tutorialspoi…
736×1201
w3resource.com
C# - Create a file and write an ar…
557×846
w3resource.com.cach3.com
C# - Create a file in the disk new…
876×156
qawithexperts.com
File I/O in C# (Read, Write, Delete, Copy file using C#) - QA With Experts
1024×768
slideserve.com
PPT - Visual C Sharp – File I/O - 1 PowerPoint Presentation, free downl…
某些结果已被隐藏,因为你可能无法访问这些结果。
显示无法访问的结果
查看更多图片
为你推荐的项目
广告
报告不当内容
请选择下列任一选项。
无关
低俗内容
成人
儿童性侵犯
反馈