你提供的照片可能用于改善必应图片处理服务。
隐私政策
|
使用条款
无法使用此链接。检查链接是否以 "http://" 或 "https://" 开头,然后重试。
无法处理此搜索。请尝试其他图像或关键字。
试用视觉搜索
使用图像搜索、识别对象和文本、翻译或解决问题
将一个或多个图像拖到此处,
上传图像
或
打开相机
将图像放到此处以开始搜索
要使用可视化搜索,请在浏览器中启用相机
English
全部
搜索
图片
灵感
创建
集合
视频
地图
资讯
更多
购物
航班
旅游
笔记本
自动播放所有 GIF
在这里更改自动播放及其他图像设置
自动播放所有 GIF
拨动开关以打开
自动播放 GIF
图片尺寸
全部
小
中
大
特大
至少... *
自定义宽度
x
自定义高度
像素
请为宽度和高度输入一个数字
颜色
全部
仅限颜色
黑白
类型
全部
照片
剪贴画
素描
动画 GIF
透明
版式
全部
方形
横版
高
人物
全部
仅脸部
半身像
日期
全部
过去 24 小时
过去一周
过去一个月
去年
授权
全部
所有创作共用
公共领域
免费分享和使用
在商业上免费分享和使用
免费修改、分享和使用
在商业上免费修改、分享和使用
详细了解
清除筛选条件
安全搜索:
中等
严格
中等(默认)
关闭
筛选器
1200×600
github.com
GitHub - azureautomation/how-to-use-a-sql-command-in-an-azure-automation-runboo…
700×557
jaliyaudagedara.blogspot.com
Jaliya's Blog: Azure Automation Runbook: Ex…
739×358
learn.microsoft.com
Runbook execution in Azure Automation | Microsoft Learn
1712×925
learn.microsoft.com
Azure Automation Hybrid Runbook Worker Overview | Microsoft Learn
1856×522
stackoverflow.com
sql server - Azure Automation Runbook won't connect to Managed SQL Instance - Stack Overflow
1836×599
stackoverflow.com
sql server - Azure Automation Runbook won't connect to Managed SQL Instance - Stack Overfl…
1838×803
stackoverflow.com
sql server - Azure Automation Runbook won't connect to Managed SQL Instance - Stack Overfl…
1843×736
stackoverflow.com
sql server - Azure Automation Runbook won't connect to Managed SQL Instance - Stack Overflow
972×807
stackoverflow.com
sql server - Azure Automation Runbook won't connect to Ma…
602×287
www.c-sharpcorner.com
Microsoft Azure Automation With Runbook
308×522
SQL Server performance
Azure Automation M…
1755×734
SQL Shack
Azure SQL - Index tables using Azure Automation
452×781
SQL Shack
Azure SQL - Index tables u…
895×781
SQL Shack
Azure SQL - Index tables using Azure Automation
1441×342
SQL Shack
Azure SQL - Index tables using Azure Automation
377×195
sqlsolutionsgroup.com
How To: Azure Automation and Runbooks | SQL Solutions Group
872×333
sqlsolutionsgroup.com
How To: Azure Automation and Runbooks | SQL Solutions Group
958×659
sqlsolutionsgroup.com
How To: Azure Automation and Runbooks | SQL Solutions Group
1024×733
netwoven.com
Schedule the Execution of SQL Jobs in Azure with Automatio…
1043×742
netwoven.com
Schedule the Execution of SQL Jobs in Azure with Automatio…
837×732
netwoven.com
Schedule the Execution of SQL Jobs in Azure …
1428×680
SQL Shack
Azure Automation: Create database copies of Azure SQL Database
1415×268
SQL Shack
Azure Automation: Create database copies of Azure SQL Database
624×195
SQL Shack
Azure Automation: Create database copies of Azure SQL Database
1118×416
SQL Shack
Getting started with Azure Automation
425×197
automys.com
Azure Automation Hybrid Runbook Workers: A First Look | Automys
1597×778
SQL Server Central
SQL Azure Reporting Automation – SQLServerCentral
798×563
blog.jonasdahlgren.se
Setup and run a Azure automation runbook | Jonas D…
376×358
www.sqlservercentral.com
Microsoft Azure Automation – SQLSe…
1266×540
sqlshack.com
Azure Automation: Automatic scaling Azure SQL databases based on CPU usage threshold
1700×996
blogspot.com
SQL Server – performance and other stories: Azure Automation, RunBooks a…
468×419
connectedcircuits.blog
Using Azure Logic App and an Automation Runbook to execute …
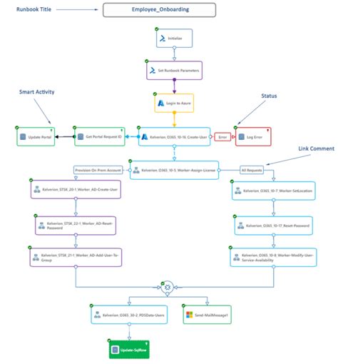
743×800
kelverion.com
Azure Automation
2044×890
jannikreinhard.com
How to start with Azure Automation Runbook to automate tasks in Intune – AI & Modern Device ...
525×211
connectedcircuits.blog
Using Azure Logic App and an Automation Runbook to execute a long running SQL Stored Procedure ...
某些结果已被隐藏,因为你可能无法访问这些结果。
显示无法访问的结果
报告不当内容
请选择下列任一选项。
无关
低俗内容
成人
儿童性侵犯
反馈